640名拜腾员工维权讨薪,公司重组方案正在推进
来源:拜腾官网
作者 | 张一
编辑 | 周游
中国区运营搁浅的拜腾汽车,再次面临员工维权事件。
8月10日下午2点左右,未来汽车日报独家获悉,约80名拜腾汽车员工聚集维权,要求公司支付拖欠的薪资,并按照法律规定给予补偿金。
知情人士称,8月5日,拜腾汽车向7月10日至8月5日办清离职手续的员工结清了全部工资(4-7月),向留岗员工发放了4月和7月两个月的足额工资,向停薪留职员工发放了7月的足额工资。
目前,拜腾汽车被欠薪的中国区员工(包括留岗员工和停薪留职员工)总数约640人。其中,留岗员工约100人,停薪留职员工超500人,停薪留职员工数占目前员工总数的超80%。
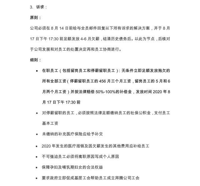
此次维权员工的主要诉求是,希望公司在8月17日下午5点半前足额发放拖欠的薪资(停薪留职员工的4月、5月和6月三个月的工资,留岗员工的5月和6月两个月工资),并在上述时间前按照法律规定赔偿员工50%-100%的补偿金。
此外,员工要求公司针对停薪留职的员工,按照法律规定足额缴纳社保公积金、支付基本工资,并为其补缴未缴纳的补充医疗保险等。
拜腾汽车员工向未来汽车日报提供的一份文件显示,他们希望公司在8月14日前就上述诉求给予全员邮件回复。
来源:受访者供图
维权活动接近尾声时,在场的拜腾汽车员工现场签字呼吁成立工会。
未来汽车日报了解到,7月中旬,相关拜腾汽车员工曾向公司董事会发邮件询问拖欠工资何时支付,拜腾汽车HR方面在回复员工的邮件中表示,争取在7月30日左右给到进一步信息更新。但是拜腾汽车员工反映称,7月30日没有收到官方回复。
来源:受访者供图
未来汽车日报独家获悉,8月7日前拜腾汽车HR方面陆续通知百余名留岗员工重新签订工资协议,将目前的工资拆分为基本工资和浮动工资两部分,协议实施期为今年8-10月共3个月,浮动工资可能到10月份一起发放。对此,部分留岗员工拒绝签署上述协议。
知情人士透露,7月底,拜腾汽车通知留岗员工,8月起实行更严格的考勤制度,要求上下班打卡。
6月29日晚,拜腾汽车CEO戴雷宣布公司自7月1日起暂停中国内地业务运营,仅保留小部分员工留岗值守。彼时,拜腾汽车中国区HR负责人称,拜腾中国区运营预计停工停产时间为6个月,后续视具体情况另行通知。在各方面好转的情况下,公司可能提前结束停工停产。
未来汽车日报从知情人士处获悉,拜腾汽车成立一家新科技公司的重组方案目前正在推进中。
总部位于南京的拜腾汽车成立于2016年,是中国最早的一批新造车公司之一,其首款量产车M-Byte定位中高端豪华SUV,至今尚未上市。7月,未来汽车日报曾撰文复盘拜腾汽车造车始末

